首页
关于总会
捐赠方式
总会简介
会标及释义
总会章程
组织架构
本届理事会
历届理事会
阳光慈善
战略合作单位
新闻资讯
总会要闻
重要公告
区域动态
机构动态
慈善动态
求助指南
慈善超市
慈善视频
政策法规
政策法规
慈善法专题
党建工作
慈善项目
公益基金
爱心榜单
信息公开
财务会计报告
年度工作报告
收支明细
慈善志愿者
志愿者风采
志愿者申请
注册
登录
退出
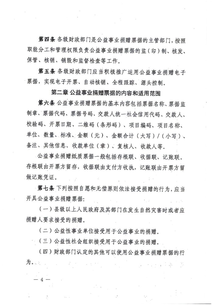
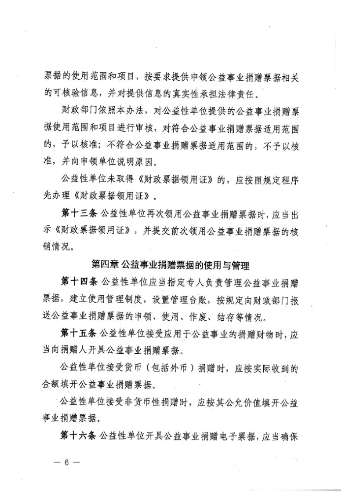
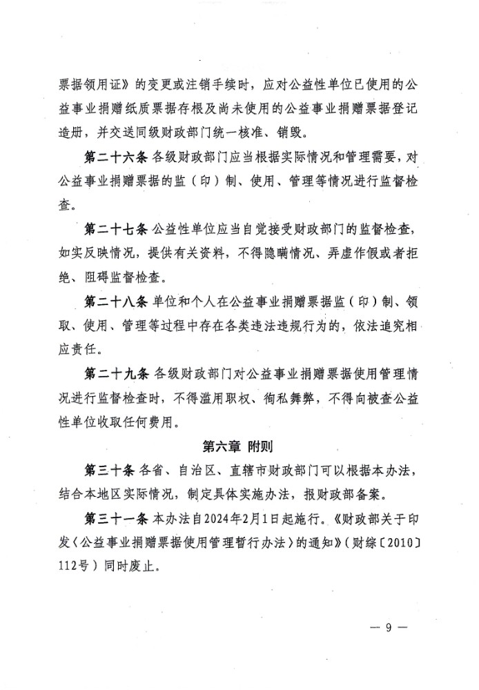
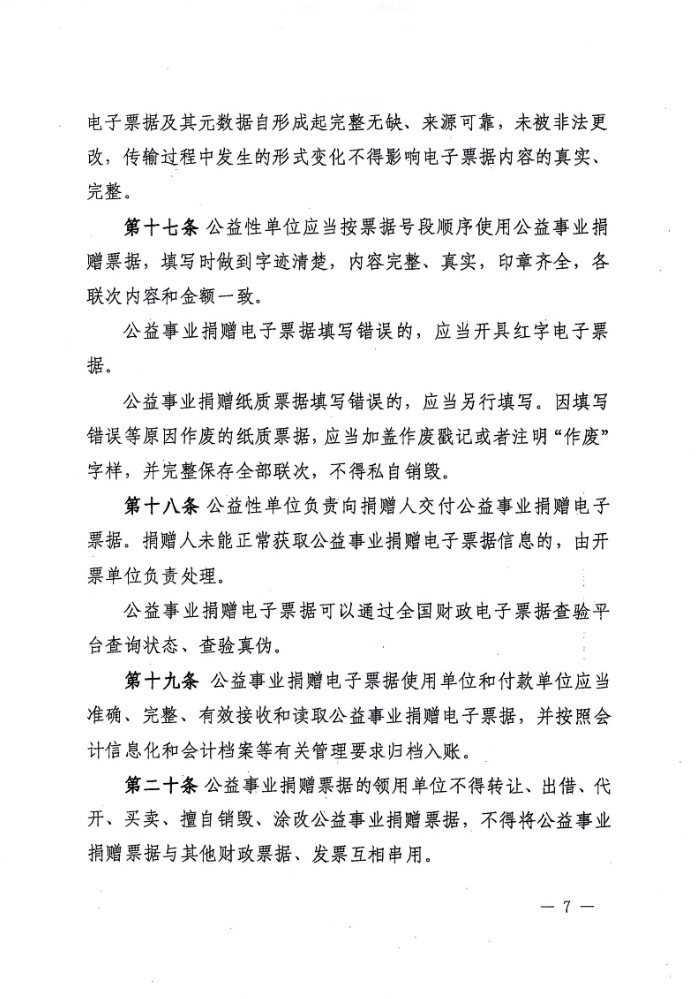
→ 政策法规
政策法规
慈善法专题
党建工作
扫一扫关注微信公众号
最新项目
更多>>
昆明慈善•安宁市太平新城街道妥睦村委会社区专项基金
已筹款:
¥0.00
昆明慈善·安宁市连然街道社区专项基金
已筹款:
¥5228.00
昆明市慈善总会关于规范捐赠财物价值认定及捐赠票据开具工作的通知
2025-10-01 08:00
来源:本站
由于网站流量大,实时数据加载慢,请耐心等待